Other Parts Discussed in Thread: OPA2991
Tool/software:
Hi Team,
I have one qustions about the simulation of the OPA2991. When I input same voltage, the output is the VDD voltage. Do you know what's the reason?
Best Regards,
Uchihara

This thread has been locked.
If you have a related question, please click the "Ask a related question" button in the top right corner. The newly created question will be automatically linked to this question.
Tool/software:
Hi Team,
I have one qustions about the simulation of the OPA2991. When I input same voltage, the output is the VDD voltage. Do you know what's the reason?
Best Regards,
Uchihara

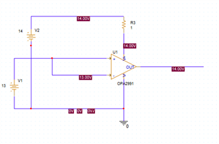
I do not know if the model correctly simulates the offset voltage, but this is not a circuit that you should use (in real life, or in a simulation).
Without negative feedback, it works as a comparator, but two equal voltages cannot be compared.
What is the actual problem you're trying to solve?
Hello Uchihara,
An op amp will always try to drive the inputs equal to each other. This is usually done in negative feedback, as stated above by Clemens. In negative feedback without feedback components, the op amp output is able to drive an output voltage that is equal to the input voltage.
In the current setup, both inputs are forced to the same voltage, which means the output theoretically should not change. Based on the SPICE simulation initial conditions, this could be 0, it could be some other voltage too. In this case, since the op amp has offset voltage, the output drives to one rail or the other with as much output voltage as it can. If it were in feedback, it would be trying to drive the output to 13V+Vos. Since there is no feedback, and both inputs are being driven to 13V, the op amp will determine if it will drive to V+ or V- depending on the direction of the offset voltage.
Clemens is also correct that this is not a useful circuit. What goal are you trying to achieve from your circuit?
Best,
Jerry
Uchihara,
Output should be (Vin + Vos) * AOL limited by range [V- to V+]
VIN is zero because both inputs are the same.
Vos is input offset voltage, based on your result, a small positive value in model. Probably Vos typical, 125uV
AOL is open loop gain, a really big number, over one million.
Output should be (0V + 125uV) * 1M = +125V then limited by range [0V to 14V] ; so 14V