Other Parts Discussed in Thread: TINA-TI
Tool/software:
Hi Team,
Please advise me on my question bellow.
Before I show you my questions, please let me explain the background of this question.
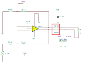
I am using THP210 with 5V single pole power and noticed that the
THP210 is sensitive to the noise on VS-, another word the GND.
So, I tried to duplicate this situation using TINA-TI and probably
observed the symptom.
Referring the simulation results, LMH210 output shows the unexpected noise
when the noise pulse on Vs- was coincide the low period of the source signal.
Question 1. Do you think this is the expected result?
Question 2. If so, can you let me know why LMH210 show this behavior?
Question 3. Are there may workaround to fix this problem?

Mita










