Tool/software:
Team,
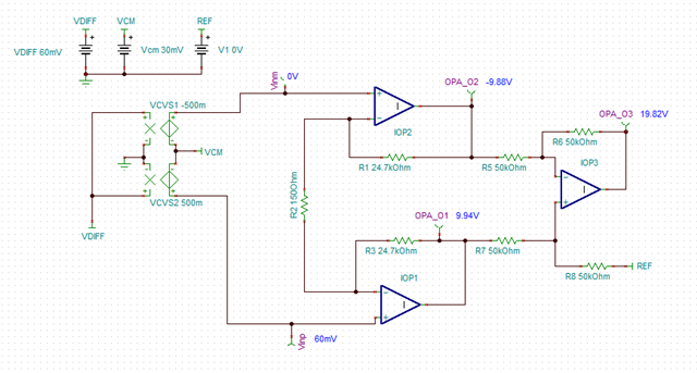
Posting on behalf of my customer. They are using TINA to simulate the INA826 ( circuit attached along with .tsc file), but the output doesn’t match with the gain equation as shown in the datasheet. Can you advise what the customer might be doing wrong?
Thanks,
Tom








