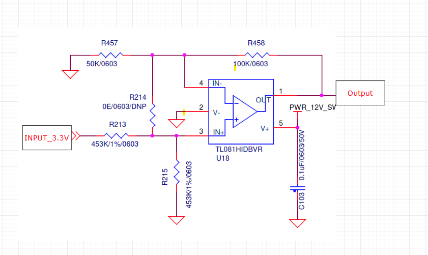
Part Number: TL081H
Other Parts Discussed in Thread: TLV9301
I am using TL081H,
VCC= 12V,
In = 0/3.3V, (0 when it is off)
I have seen Vout as 0.6V, 0.7V, 1.6V in multiple boards, even though the input was 0.
1) In datasheet, Vcm mentioned is (V- + 1.5V), will it swing above 1.5V even if Input is not there?
2) Will it get resolved, if i use TLV9301?
Thanks.



