Hi everyone,
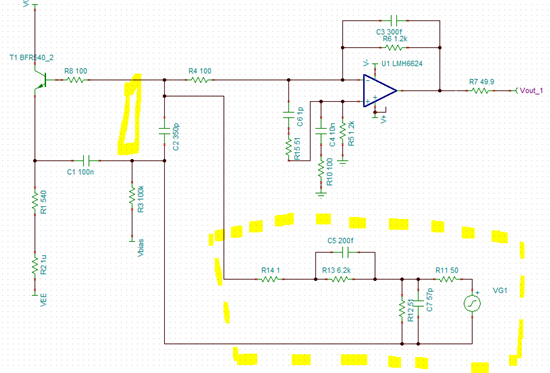
now I am designing a TIA with bootstrapping, mainly a normal shunt-shunt feedback TIA with another feedback loop of BJT. The photodiode is between the base and emitter of the transistor. The effective parasitic capacitance than could be largely reduced by the voltage follower(BJT). The schematic is as below.
short explanations: C1 here to get an AC path, then the both ends of PD virtually unchanged, in this way the effective capacitance is lower.
TINA:0876.BFR540 BTA_LMH6629_post.TSC
in case the spice model is needed: BFR540 4265.BFR540_2.TSM
The problem of using a single high speed op amp, eg. LMH6629, though by some measures could be made stable with the great sacrifice of bandwidth. For a large PD(350pF), the 3db bandwidth still could not make up to 50MHz. (Simulation always can, be in reality not the same case, oscillation urges me to heavily compensate) That's why I introduced bootstrapping here.
For a simple shunt-shunt feedback TIA, I successfully used the way following to measure the bandwidth with VNA, the result somehow match the simulation, though with 20% discount.
http://e2e.ti.com/support/amplifiers/high_speed_amplifiers/f/10/p/293655/1025819.aspx#1025819.
The problem is how to measure the real bandwidthin my circuit. One way that I thought about, is to replace the photodiode with the current source as below:
the resistor(6.2k) and capacitor(57p) are modified, for 6.2k*200f = 25ohm*57p
for the simulation is ok, however, i need to connect the VNA into this circuit, then the two grounds are not the same, meaning the ground of voltage generator and the output reference. I don't know how to solve this, are there other methods? I tried to connect a signal generator and oscilloscope at the output, the output seems very unstable, i assume because of the float ground.
****************************************************************************
Question two about the stability.
when i use the single op amp, the stability could be achieved by some compensation or unity-gain stable amplifier. However, when i connect the opamp with the high speed bjt, the stability is hard to get. By inserting the resistor at base would help, but not always. Sometimes I need to put a finger somewhere (around base or emitter), then the oscillation would stop. Once removed, heavy oscillation returns. Esp. with large capacitance at the input.
I think, if my finger can overcome this with no bandwidth sacrifice(still low rise time), how to simulate the effect of putting a finger over the circuit? I try to parallel a small cap or resistor where my finger was, but it seems no help. Thanks. If the layout needed, i would post. I obeyed the shortest trace rule at my best.
So appreciate for the help, thanks!
BR,
Jason
