Other Parts Discussed in Thread: INA282
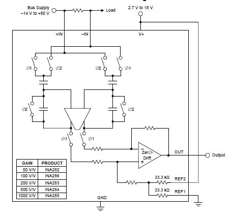
I'm working on a measurement system and have a question on the internal circuitry of the INA282.I have a source (AC current source) which powers some electronics (wireless MCU and INA282). The electronics are connected with the source by a rectifier followed by a buck-converter. I want to measure a current in the AC path using a shunt resistor. Since the MCU does not support negative voltage the voltage across the shunt needs to be shifted in a way to be positive all the time. Using the INA282 I managed to solve this issue but to have a better understanding why this works it would be great if someone could help me with the internal circuitry of the INA282 and why setting a reference voltage in this application does work where it doesn't work without the INA282. I wasn't able to find this information in the datasheet.
Kind regards


