Hi.
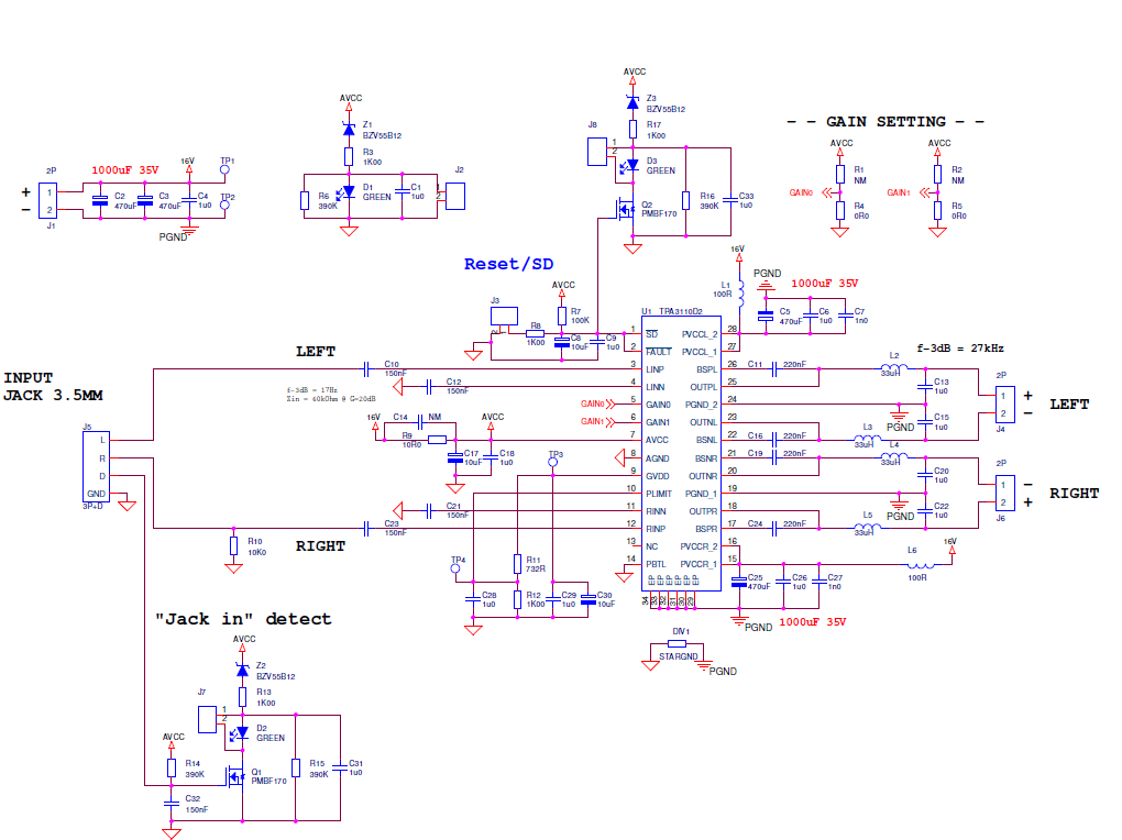
I'm using the TPA3110 for a 2x15W amplifier for my boombox. The datasheet states operating voltage from 8-26V. I'm unable to startup the circuit if the voltage is below 13,3-13,5V.. I can't find any information regarding UVLO in the datasheet. When the amplifier is turned on (above 13,5V input), the input can be reduced to 8V before it turns off.
Kind regards
CWilson.
