Part Number: CDCE6214
Other Parts Discussed in Thread: TMDS64EVM, CDCI6214
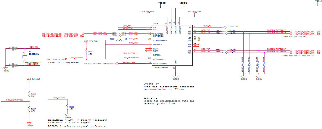
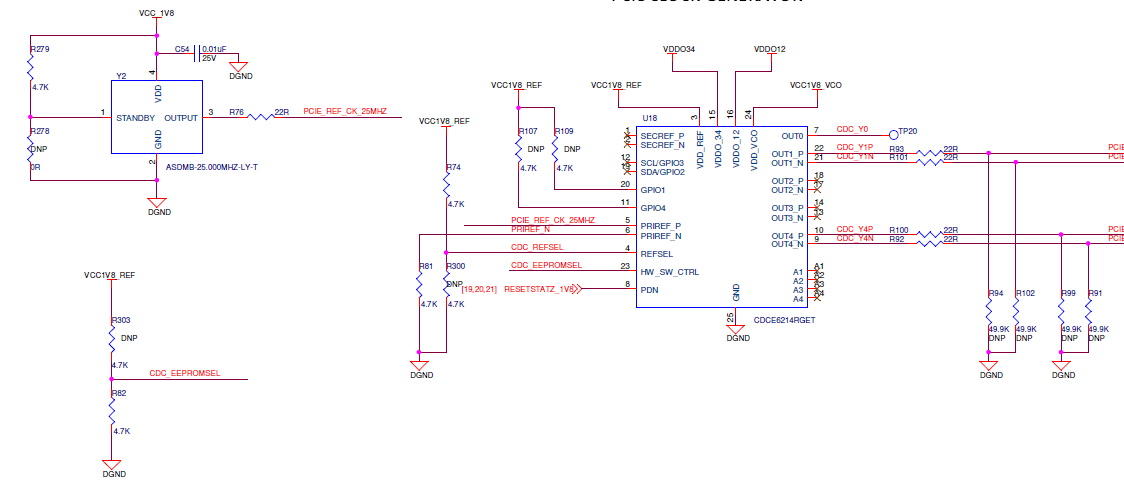
We are using CDCE6214 on our custom board and following the TMDS64EVM clocking approach, with one difference:
- On the EVM, the secondary reference uses a crystal;
- On our board, the primary reference uses an oscillator (ASDMB‑25.000MHZ‑LY‑T).
Observed behavior:
- OUT1 is toggling as expected.
- OUT4 is not toggling.
- Y0 (REF input monitor/LVCMOS output) is not toggling as expected.
We have attached schematic/layout images for reference.
We found an application note stating CDCI6214 and CDCE6214 share the same crystal driver. Could this have any implication when using an oscillator on PRIREF (instead of a crystal on SECREF), and potentially explain why OUT4 and Y0 are not toggling?


