This thread has been locked.

If you have a related question, please click the "Ask a related question" button in the top right corner. The newly created question will be automatically linked to this question.

How to improvment the slew rate

Other Parts Discussed in Thread: LMK00105

I plan to use a 50MHz TCXO as the source of the CLKin of LMK00105, the datasheet give that the input slew rate of the CLKin must be 2V/ns or more, but TCXO can't provide 2V/ns output, what should I do to meet the requirement on input slew rate? 

  • Hi Peter,

    The device will work with lower input clock slew rates on CLKin but the output noise floor (and additive noise performance) will degrade. Please see Figure 1 and 2 on Page 6 of the datasheet.

    Regards

    Arvind Sridhar

  • I see, the TCXO may work with LMK00105 at low slew rate, but I can't accept the degraded output performance (noise floor & additive jitter noise). so I want to know:

    1. How can I get the the better output, such as 50fs additive jitter? add a driver(amplifier) between the TCXO and CLKin?

    2. If I use OSCin as input, what is performance of clk output? I found no instruction in the LMK00105 datasheet, just on page 11, not recommend to use OSCin pin as input.

  • Hi Peter,

    Actually here is some additional data that you might find useful

    We suggest you drive the TCXO output into the OSCIN input (via AC coupling cap) as shown in the datasheet

    Below is some test data for LMK00105 that compares the output phase noise floor (offset >5 MHz) when OSCin or CLKin is driven by a 0.9Vpp sinewave input at various frequencies.  OSCin performs better than CLKin up to about 150 MHz.

    Frequency (MHz)             OSCin (dBc/Hz)                 CLKin (dBc/Hz)

                    10                           -145                                       -123

                    20                           -148                                       -130

                    40                           -149                                       -140

                    50                           -150                                       -143

                    75                           -150                                       -146

                    100                         -151                                       -141

                    150                         -147                                       -147

                    200                         -150                                       -149

    Regards

    Arvind Sridhar

                    250                         -139                                       -143

                    300                         -144                                       -148

  • Hi, Arvind

      Thanks for your reply.

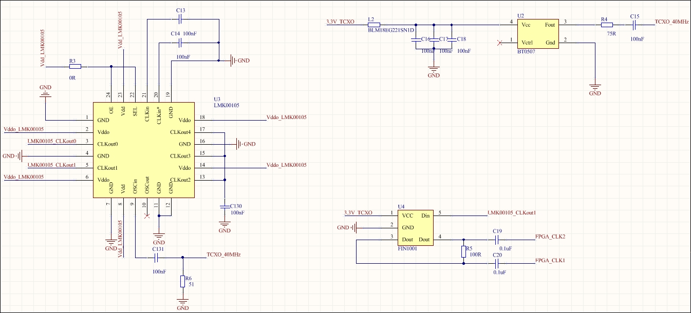
      According to your suggestion, I finished my design, as the following diagram, is it right?

        

  • Hi Peter,

    Could you please attach a better picture of the TCXO to device interface? I cannot read the schematic clearly. From what I see the series resistor at the output of the TCXO is in Kohms.

    The output impedance of the TCXO is typically fairly high if it is clipped sine wave. If it has a LVCMOS output, the impedance is typically in ohms. The idea behind adding the series resistor is to match the driver impedance to 50ohms when driving a 50 ohm PCB trace. If the TCXO output impedance is already higher than 50 ohms, there is no need to add this resistor.

    Regards

    Arvind Sridhar

  • Hi, Arvind

    Oh, sorry, updated. Pls check the attached pdf, the TXCO datasheet attached also.

    The series resistor at the output of the TCXO (R4)  is 75 ohm.

     0181.BT0507.pdf

    2063.LNK00105-TCXO.PDF

  • Hi Peter,

    The second link is broken/corrupted. From the TCXO datasheet, the output can be HCMOS or Clipped Sine Wave. However, I think the 75 ohms should work fine.

    Regards

    Arvind sridhar

  • Hi, Arvind

    Pls check the attached pdf. it is pdf-1.3 file.

    0027.LMK00105.PDF