Hello all,
I'm using the CDC3S04 in a very small size PCB, and I wish to reduce the BOM as much as I can.
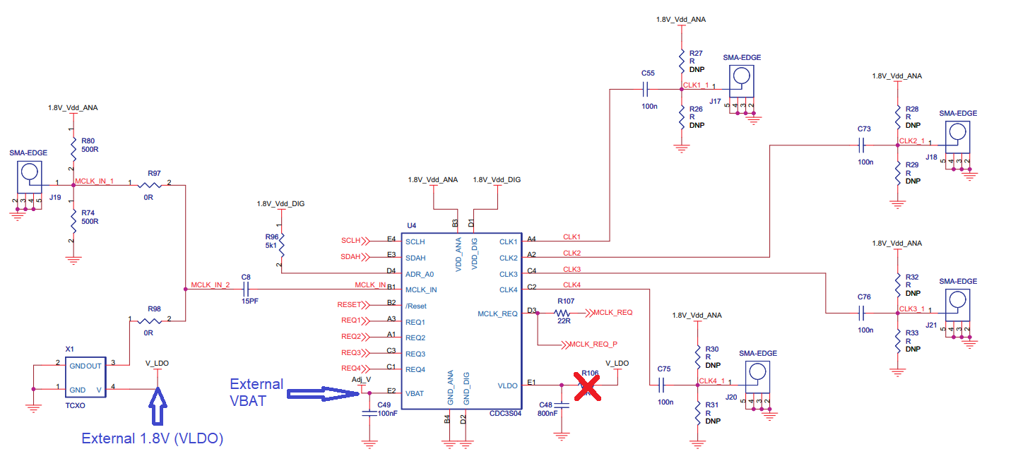
I already have an external 1.8V supply for powering the TCXO, so I don't really need to use the internal LDO.
At first, I considered leaving VBAT and VLDO unconnected.
But later on, I read this note:
CDC3S04 datasheet Page 3, under VDD_ANA DESCRIPTION:
1.8-V power supply for sine-wave buffers. For correct sine-wave buffer function, all three power supplies (VBAT, VDD_DIG VDD_ANA and VDD_ANA) must be on.
I assume that the VBAT pin is not only connected to the LDO input (as described in the component block diagram), except it feeds additional internal circuits of the IC.
First, I want to make sure that VBAT indeed needs to be connected, even if the internal LDO is not in use.
Second, if VBAT must be connected to a power supply, even if the internal LDO is not is use - is it possible to connect VBAT to a power source without the need of additional components? (decoupling caps, ferrite bead etc...)
If only the electrical connection is needed, I can consider this solution.
Thanks
Nir

