Other Parts Discussed in Thread: SN74LVC16T245, ADS8555, ADS8555EVM-PDK, ADS9815, ADS9811
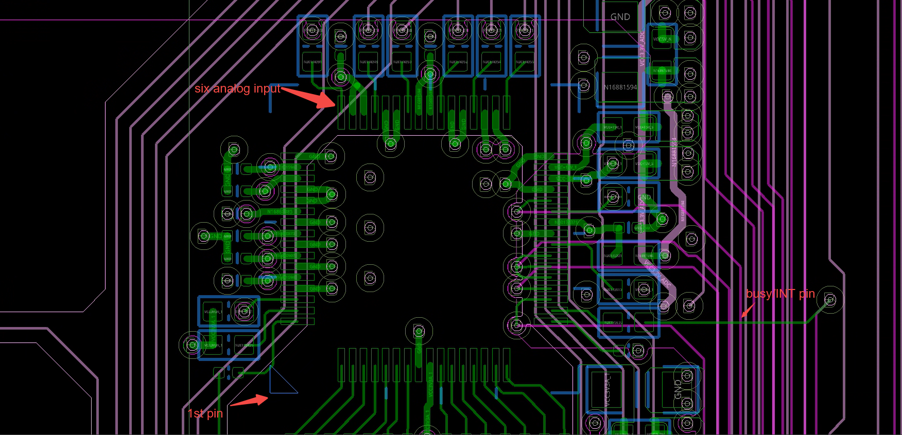
I disconnected the peripheral circuits of the six analog input pins of the ADS8556, but measured interference noise with a 75% duty cycle on these six pins (oscilloscope red waveform), BUSY/INT pin show in green wave. When the BUSY/INT pin was disconnected, the noise on the six input pins disappeared. Please help me determine if there is any issue with the schematic diagram—no problems were found in the power supply check.












