This thread has been locked.

If you have a related question, please click the "Ask a related question" button in the top right corner. The newly created question will be automatically linked to this question.

ADS62P45 - Polarity for Inputs

Other Parts Discussed in Thread: ADS62P45

Hello,

My customer has a question about ADS62P45.

[Q]

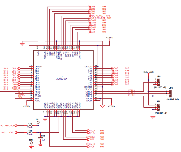
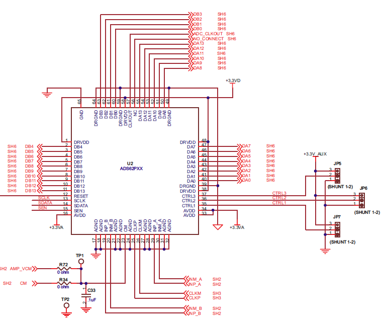
Is the inputs polarity (INP_A/INM_A, INP_B/INM_B) in the datasheet right ?

<datasheet>

19pin : INM_B

20pin : INP_B

29pin : INM_A

30pin : INP_A

<EVM>

19pin : INP_B

20pin : INM_B

29pin : INP_A

30pin : INM_A

<My comments>

I tested it on the following conditions in EVM.

  • Parallel mode
  • SCLK = 0 = (0dB Gain)
  • SEN = 5/8*AVDD = (Straignt binaary and parallel CMOS output)
  • CTRL1 = CTRL2 = CTRL3 = Low = (Normal operation)
  • 19pin = VCM
  • 20pin = Swept DC Voltage (from 0.5V to 2.5V)
  • 29pin = VCM
  • 30pin = Swept DC Voltage (from 0.5V to 2.5V)

The results are as follows.

0.5V : 0x3FFF 

I think the Pin placements in the EVM schematic are right and those in the datasheet are wrong.

Please check it and answer it.

Best Regards,

Hiroshi Katsunaga