Hello TI,
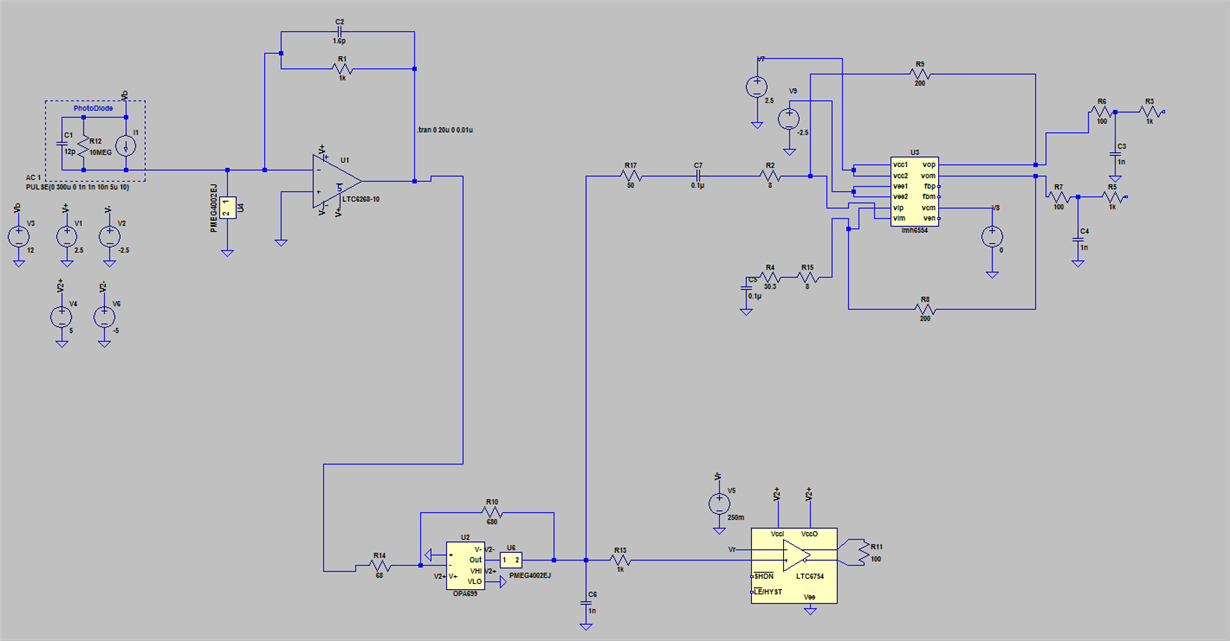
we have an application in which we are trying to measure the pulse amplitude for power calculation purpose, the pulse is very narrow that is 10ns, i am done in designing first stage, where i use an TIA which senses 10ns pulses and amplifies by factor 1K and gives me inverted output
following which i am using a OPA699 as inverter stage and also expanding the pulse up to 1us using a 1nF and 1K elements after OPA699 stage
now the problem is, the output of OPA699 is 0-2.5V p-p, i want to convert this input analog signal to digital equivalent, for which i need an ADC which has the reference voltage as high as 2.5V or atleast 2.2V, as the signal i want to convert to digital should be essential a peak value conversion, i need to capture the ADC value immediately so i use a high speed ADC atleast 50MSPS so that i can get atleast 10samples closer to peak if i work at clock of 400MHz
i dont want to collect all samples also, i just want to take few samples for power measurement of input signal
i have 3 similar stages so all three stages digital equivalent has to be taken, this ADC output goes to a FPGA
i tried to use a THS4541 to convert the single ended output to fully differntial to interface it to ADC3444, but i have seen huge DC being inserted at output of FDA
so please suggest me ways to calculate the amplitude or the peak value of pulse, the pulse is 10ns , i have expanded it to 1uS and it repeats at rate of 20uS
as FDA is causing me these problems i thought of eliminating it and directly giving single ended input to ADC and grounding other terminal, please let me know what are the implications if i use a fully differential ADC as single ended
