This thread has been locked.

If you have a related question, please click the "Ask a related question" button in the top right corner. The newly created question will be automatically linked to this question.

ADS1298ECGFE-PDK: ADS1298

Part Number: ADS1298ECGFE-PDK
Other Parts Discussed in Thread: ADS1298, ADS1198

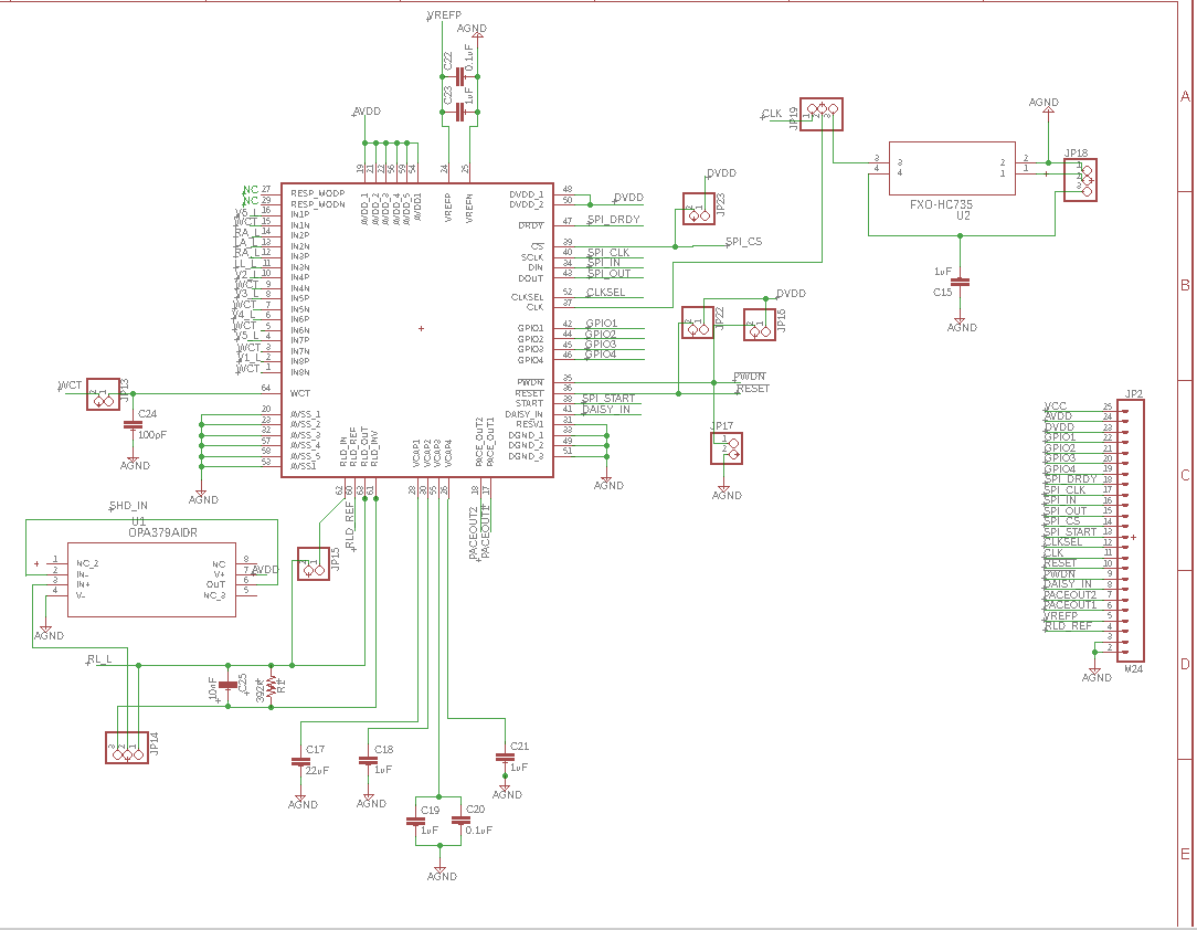
Here is my complete Schematic for ADS1298, please tell me weather this is correct or any kind of limitation were there.

here is my Front end anti-aliasing Filter having cutt off of 5.12khz which give enough attenuation at Fmod=512khz.

Here is schematic of ADS1298/ADS1198

And here is power supply design 

please give me soon review.