This thread has been locked.

If you have a related question, please click the "Ask a related question" button in the top right corner. The newly created question will be automatically linked to this question.

ADS8638: Question on the need for a buffer at ADS's input

Part Number: ADS8638
Other Parts Discussed in Thread: ADS8634, PGA281, ADS1158, TINA-TI

Hi I would like to use ADS8638 to sample 6 channels of analog signal at a 1.5 kHz per channel (9000 kSPS in total) for a real time control application.

The section on Application Section in the datasheet is somehow confusing. According to the datasheet, "The ADS8634/8 employ a sample-and-hold stage at the input. An 8pF sampling capacitor is connected during sampling. This configuration results in a glitch at the input terminals of the device at the start of the sample". In continue, there is another section on "DRIVING ANALOG SIGNAL INPUT WITHOUT AN OPERATIONAL AMPLIFIER" on which I have the following question.

I filter the analog signals with a low pass filter (Cut-off frequency = 482 Hz,  R = 1kohms, C = 0.33 uF). Do I still need to put in a buffering Op-Amp at the inputs before the filter?

Thanks,

-Amir

  • Hello Amir,

    Apologies to the late response.

    The first section you mention is referring to fast(er) input signals which would not be able to settle in the acquisition time given. I agree that the wording might not be the best. Because internal to the device there is a switch capacitor and it switches, at higher speeds, the driving input will need to handle the  transient as well as be able to drive the input.

    When the switching speed is reduced, or in other words when the sampling frequency is reduce, this allows for longer acquisition times giving the input more time to settle. When this is the case there could be no need for a driving amp.

    Keeping in mind that this device sampling period is

    T sampling period = t conversion + t acquisition

    And has a conversion max time of 750nS.

    With a 9 kSPS, this means that your sampling period is 1/9000 = 111 uS.

    This gives a t acquisition time of: 111 uS – 750 nS = 110 uS

    This means that your input single needs to settle within 110 uS.

    Based on your RC, your filter time constant is 1kohm*.33uF = 330uS. 

    But this does not give the whole picture.

    We need to take into consideration your input bandwidth to decide if an op amp is necessary. Could you provide a schematic of your input? We need to know what is driving your input and the signal source impedance?

    There is some good material that covers ADC inputs and driving inputs in TI Precision Labs. For this topics, I would suggest looking at TIPL4001 DC Specifications and TIPL4401 Intro to SAR ADC Front End Component Selection.

     Regards

    Cynthia 

  • Hi Cynthia,

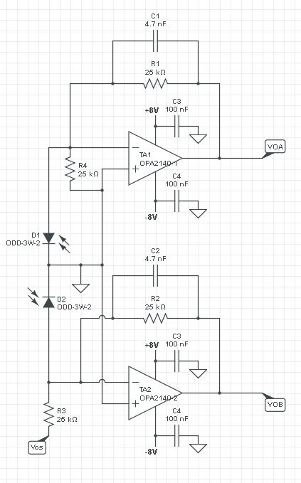
    Thanks for your reply. I got a bit more confused but let's continue the thread. Below is a schematic of the circuit:

    It basically consists of a bi-cell photodiode which its output currents are passed through transimpedance amplifiers to convert them to voltages (VOA and VOB).

    The differential signal (VOA-VOB) is low pass filtered with an RC circuit (R = 1 kohm, C = 330 nF) and enters a gain programmable amplifier (PGA281).

    The output of the gain programmable amplifier is differential and is sampled by using ADS1158 as shown in figure below:

    However, at the same time, I would like to filter VOA and VOB with the same filter (R = 1 kohm, c = 330 nF) and sample them using ADS8638. As you can see the frequency content that I am interested in is less than 500 [Hz]. However I need fast sampling (1.5 kHz per channel) because I am using the sampled data in a real time control application. In simple words I need fast sampling of the filtered signal. Below is the schematic for ADS8638 circuitry that I have so far:

    I am wondering if a buffering op-amp or any other type of circuitry is required after the RC filter to avoid glitch on VOA and VOB.

    Please advise!

    Many thanks for your help.

    -Amir

  • Hi Cynthia, is there any other way that we can expedite our correspondences over this issue?

    Many thanks,
    -Amir
  • Hello Amir,

    Apologies for the late response, but yes, you will need the op amps. The trans impedance amplifiers are crucial and the PGA creates the differential voltage for the ADC

    To continue moving forward, I suggest simulating the schematic and evaluating it in steps. These parts are all available in TINA-TI in their respective product pages under Tools and Software. This helps to understand what is happening to and around the input signal, and verify that your filter cutoff is properly designed. 

    Also, I found this reference designs that can prove helpful to your application. 

    Single Supply Photo diode Amp - this is a good focus on the photo diode and op amp

    Regards

    Cynthia 

  • Hi Cynthia,

    Thank you for your reply. I have space limitations on the PCB I am designing and I am not sure if I quite understand why I need to put in the Op-Amp.

    Can you expand on this a bit?

    Thanks,
    -Amir