Part Number: TCA39306
Hi :
I downloaded IBIS models of TCA39306 and tried to simulate if a TCA39306 can communicate with 6 TCA39306 through a cable. Do you know how to set the IBIS model to input mode and output mode for SCL and SDA pins?
Thanks
This thread has been locked.
If you have a related question, please click the "Ask a related question" button in the top right corner. The newly created question will be automatically linked to this question.
Part Number: TCA39306
Hi :
I downloaded IBIS models of TCA39306 and tried to simulate if a TCA39306 can communicate with 6 TCA39306 through a cable. Do you know how to set the IBIS model to input mode and output mode for SCL and SDA pins?
Thanks
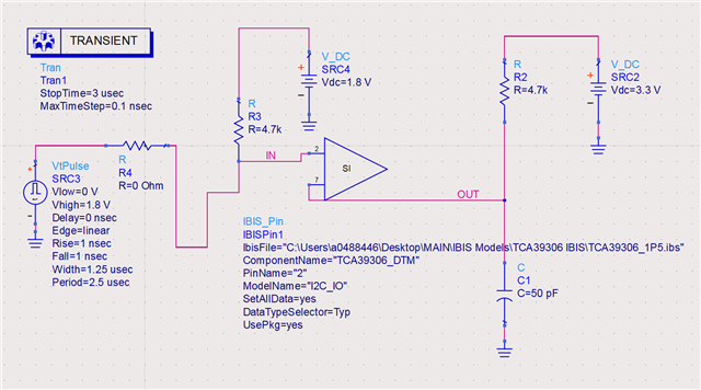
Hi Edward,
This is how I was able to simulate the input vs. output using the IBIS pin model.

Regards,
Tyler
Hi Tyler:
I follow the connection and it works. However, I found the output voltage only can reach to 2.0V instead of 3.3V.
Could you please check if it is the same as your schematic?


Thanks
Edward
Hi Edward,
I will need extra time to debug. Let me check on this tomorrow.
Regards,
Tyler
Hi Edward,
I think the model is struggling because a push-pull driver is being used. Is there a way to make an open-drain driver at the "IN" input.
Regards,
Tyler
Hi Tyler:
We might have to use push-pull model on MCU side to reach up to 12.5Mhz clock rate. Will TI update the model to use push-pull driver source.
Thanks
Hi Edward,
Try using the 1.5V model to see if this works? I think the 3.3V model sets the EN pin voltage to 3.3V, which wouldn't allow the output side to rise.
The 1.5V should set the EN = 1.5V, then the output should be able to rise to 3.3V with the assistance of a PU resistor.


Regards,
Tyler