Hi industrial interface team
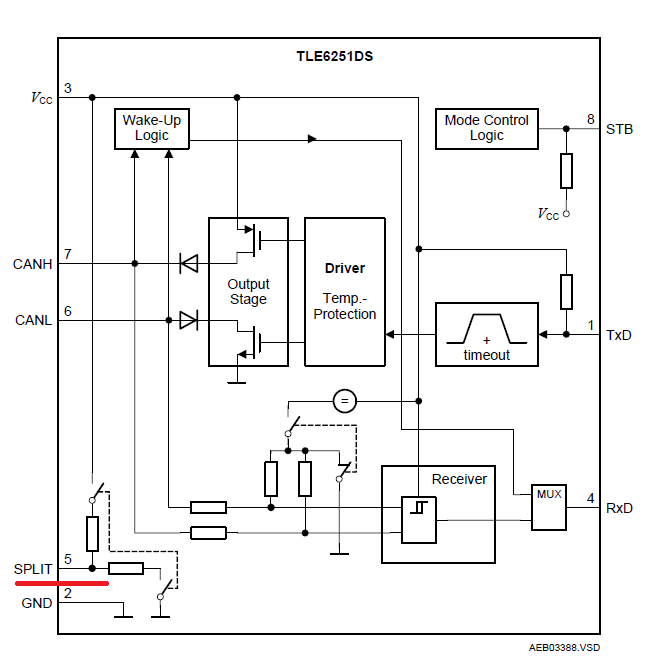
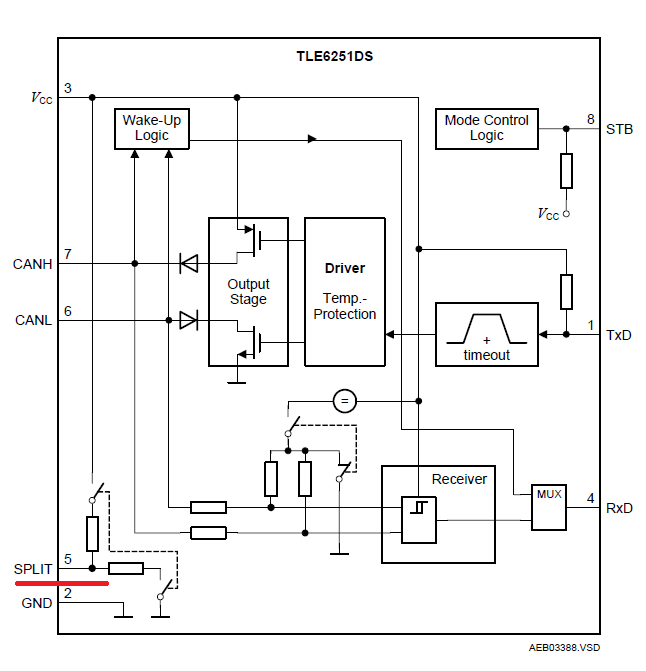
We want to replace TLE6251DS(Infineon) to TCAN1042VDR because Pin to Pin as a below.
However, Don't define 5 Pin(VIO) How do you handle 5Pin on TCAN1042V?
Best Regards
Gerald.
This thread has been locked.
If you have a related question, please click the "Ask a related question" button in the top right corner. The newly created question will be automatically linked to this question.
Hi industrial interface team
We want to replace TLE6251DS(Infineon) to TCAN1042VDR because Pin to Pin as a below.
However, Don't define 5 Pin(VIO) How do you handle 5Pin on TCAN1042V?
Best Regards
Gerald.
Gerald,
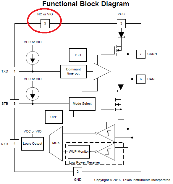
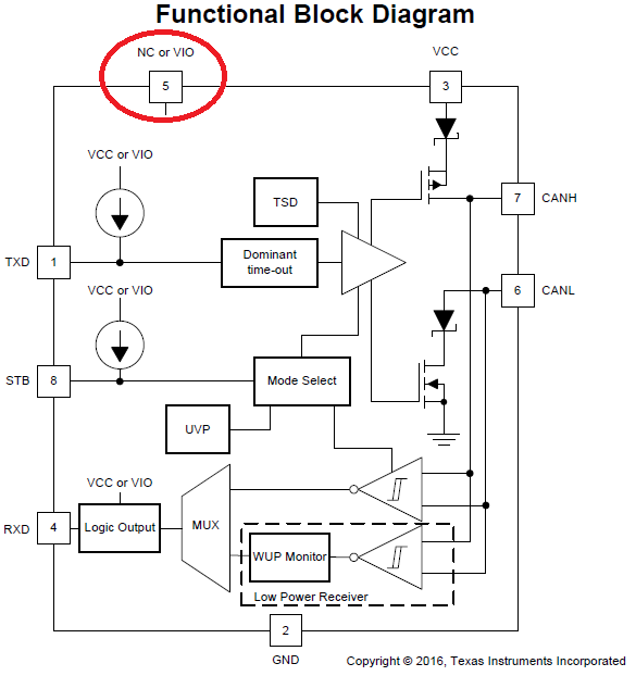
Pin 5 on the TCAN1042V is a supply for the IO levels of the device, meaning that RXD and TXD will be at the level that is supplied to the pin. The voltage range is 3.0V to 5.5V, but 3.3V and 5.0V are typically used as supplied, so if 3.3V is supplied at VIO, TXD and RXD will be pulled up to 3.3V.
There is also the TCAN1042 (no V suffix) that has pin 5 as NC (no connect) which is not connected to the silicon at all, and thus can have anything applied to it. I think this would be a better fit to replacing a device that has a split pin at pin 5.
Is there any need for the VIO function?
Regards,