Hi,
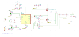
I am having an issue using the BQ24600 IC where the Vref pin is at 3.6V (and sometimes reaches 3.9V) instead of 3.3V. The circuit is designed to have an input voltage of 24V and output 13.8V with a maximum output current of 5.3A. I have attached pictures of my schematic and layout below. The only other input to the circuit is control for the CE pin, which sets the pin to either 5V or GND, depending on other inputs to the board.
Thanks for any advice!
Erin

