This thread has been locked.

If you have a related question, please click the "Ask a related question" button in the top right corner. The newly created question will be automatically linked to this question.

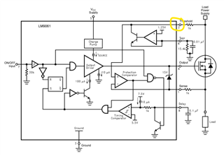
LM9061: As a load switch driver (design questions)

Part Number: LM9061
Other Parts Discussed in Thread: TPS4811-Q1

Hi,

I'm using LM9061 as a load switch driver to control an external MOSFET. I have few questions:

  1. Can I use LM9061 to control two parallel MOSFETs?
  2. My supply voltage (at pin 2 of LM 9061) is around 75 V. Can I implement a voltage divider here to reduce it below 60 V ()?