The inrush current can be limited to below the value set by Rs when insertion time, but I found the inrush current reached the limit value immediately when insert, how can I control the slew rate of inrush current?
This thread has been locked.
If you have a related question, please click the "Ask a related question" button in the top right corner. The newly created question will be automatically linked to this question.
The inrush current can be limited to below the value set by Rs when insertion time, but I found the inrush current reached the limit value immediately when insert, how can I control the slew rate of inrush current?
Hi Bin,
Thanks for reaching out. However, I am unable to understand your query or issue properly. Please explain in detail preferable using waveforms.


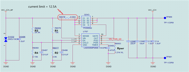
Picture 1 is the schematic, picture 2 is the inrush current waveform of VCC_12V when insert. We could see the inrush current is limited to below 12.5A which is set by R8076 in schematic, but the ramp of inrush current is very steep. I want to know if there is way to slow down the ramp of inrush current. TKS!


Picture 1 is the schematic, picture 2 is the inrush current waveform of VCC_12V when insert. We could see the inrush current is limited to below 12.5A which is set by R8076 in schematic, but the ramp of inrush current is very steep. I want to know if there is way to slow down the ramp of inrush current. TKS!