This thread has been locked.

If you have a related question, please click the "Ask a related question" button in the top right corner. The newly created question will be automatically linked to this question.

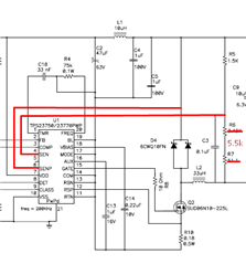
TPS23750: Passive PoE

Part Number: TPS23750
Other Parts Discussed in Thread: TPS23754

Hello everyone, I am currently developing a PD device, one of the potential options for using it is a 24V Passive POE supplied using an external injector. In the datasheet, in the "AUXILIARY SUPPLY ORing" section, it is indicated that the supply of 24 volts is allowed in the second case, but this applies to the so-called "wall adapters". Is it possible to use Passive PoE adapters, as indicated in the instructions, switching VSS to COM