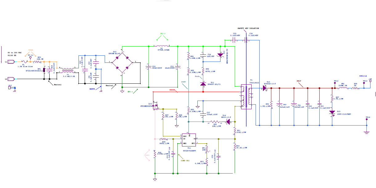
Part Number: UCC2807-2
I am using UCC28702DBVT in my flyback smps circuit and followed the schematic as in the datasheet, but still I am not getting any output. Please help
This thread has been locked.
If you have a related question, please click the "Ask a related question" button in the top right corner. The newly created question will be automatically linked to this question.
Part Number: UCC2807-2
I am using UCC28702DBVT in my flyback smps circuit and followed the schematic as in the datasheet, but still I am not getting any output. Please help
Hi Yogendra,
The schematic values are a bit difficult to read. Any capacitance on the VS pin can make it difficult for the controller to work. This should be removed.
Can you share scope plots of VDD, VS, DRV, and CS?
We have a reference design PMP8757 which is close to what you are trying to do. This could be a good reference for you to compare your design against.
I hope this helps.
Hi Jhon,
Now I am getting 5V output.
As suggested by you I removed the capacitor from Vs pin, but got partial output.
Now I removed both the capacitor from Vs and Cs pin, and got the desired output.
Thank you for your support and help.
Regards,
Yogendra