Hi,
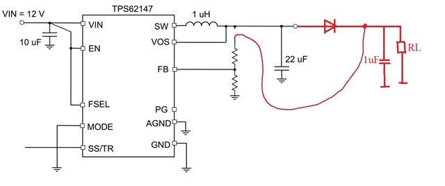
I want to modify the output of the TPS62147RGXR so that it can withstand 100V externally applied like this:

Is this circuit still stable for all possible output voltages and the LC filter combinations as given in the datasheet? Are there any negative consequences of adding the diode and if so, how can I fix them?