Hi team,
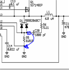
My customer designed LM5088-2 refer to the schematic below, when the inductive current is 12A and the protection value of 14A is not reached, the hiccup mode occurs as shown in the following figure.
However, this behavior will return to normal after replacing the chip. Could you please help give some suggestions?
CH1: Inductive Current; CH2: HG pin to SW pin voltage ; CH3: RT/SYNC pin 5 to GND voltage; CH4:RAMP pin to GND


Regards,
Ivy


