Tool/software:
Hi,
I want to use Bq79758/Bq79718 for my 16S BMS application. I want to use single AFE as base device (Don't want t stacking in this)
-
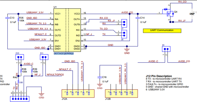
As we want to use it for single device application, We can use UART communication only (SPI not possible) if we don't want to use any External IC such as BQ79600/ ISO7342 as mentioned in datasheet?
-
As per datasheet section 8.2.2

