This thread has been locked.

If you have a related question, please click the "Ask a related question" button in the top right corner. The newly created question will be automatically linked to this question.

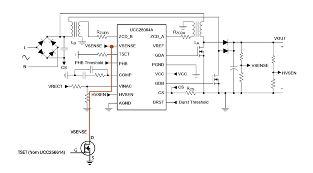
UCC25661: UCC28064A+UCC256614 PFC ON/OFF

Part Number: UCC25661
Other Parts Discussed in Thread: UCC28064A

Tool/software:

How can I use the UCC256614 PFC ON/OFF function to control the UCC28064A?
Can you provide a reference design?