Tool/software:
Hi Team,
Please help to review the design and provide comments if there are any problems.
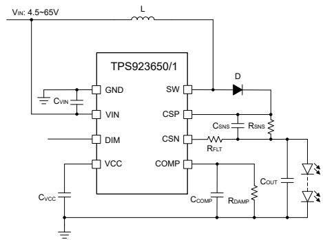
The customer wants to design for displays ranging from 7" to 21.5" and use jumpers to select different power sources and currents based on the display panel.
Thanks.
TPS923651D1DSGR Boost Backlight converter.pdftps923651 led backlight driver.pdf
