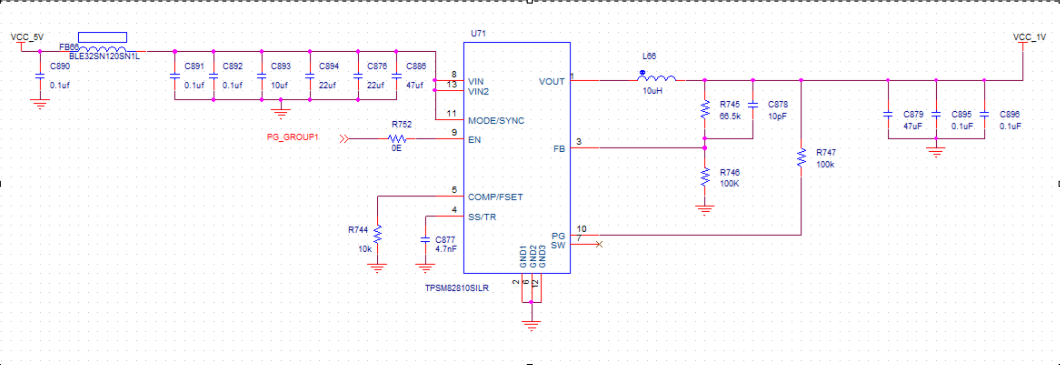
Part Number: TPSM82810
I have designed a power supply circuit using the TPSM82810SILR module for an application that requires:
Input Voltage (Vin): 5V
Output Voltage (Vout): 1V
Output Current: 4A
I have attached my schematic/design for your reference.
Could you please review it and confirm whether the design is correct and suitable for my requirements?
