Other Parts Discussed in Thread: BQ27427
Hi Team,
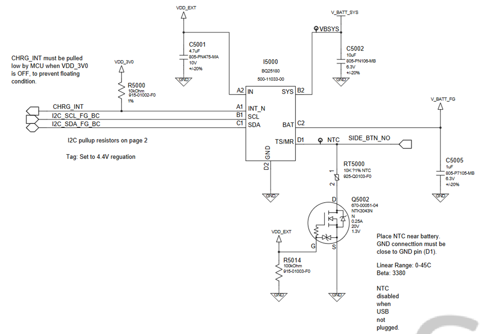
We use the BQ25180 and we find there are two different C2 pin voltage if we used USB to power up. (We didn't connect the battery) Some are 4V and some are 2V. We need 4V to release the battery with PCM lock.

- If we plug in the battery and plug off the battery on the board which C2 is 2V. C2 will become 4V
- The board which C2 is 2V, its Vout is affected by USB V_EXT
According to the flow chart from datasheet, BATFET should be disabled if VBAT = 0, but it has conflict that we saw. May you help check why we saw 2V in some boards?
Regards,
Roy








