Hi Sir/Madam,
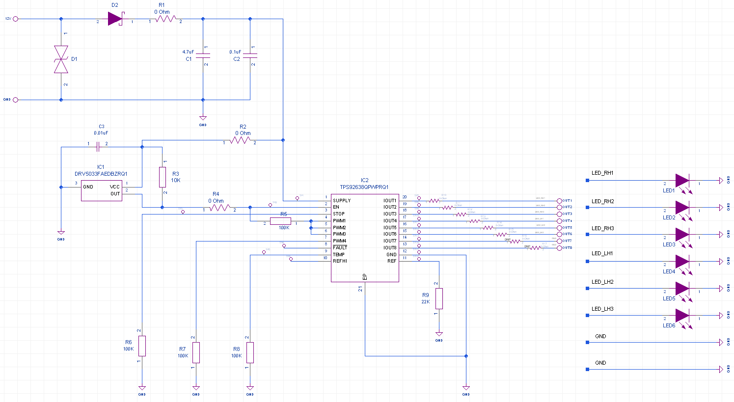
This is Vishaal working as an Hardware engineer. We have completed the circuit design of LED Driver IC by using TPS92638QPWPRQ1. The Vf of LED is 3V, Battery Voltage is 12V and LED current is 11mA (we want 6 LEDs in parallel). Kindly review the Schematic and component values used. Let us know your comments of the circuit at the earliest.

Thanks,
Vishaal S