Part Number: UCC27735-Q1
Other Parts Discussed in Thread: UCC27624, UCC27735, UCC27301A, UCC27734
In Fundamentals of Gate Drivers section 6, there is a description of how to use AC coupling to create a negative gate voltage. Wide-bandgap devices such as SiC FETs and GaN FETs often benefit from a negative bias as it increases the FET’s immunity to miller turn on (dV/dt immunity). The negative turn-off voltage ensures that the gate voltage does not exceed the VTH despite miller injection as shown below.

Drawing showing how negative turn-off voltage keeps the miller noise below VTH

Level-shifting OUT using AC couple and Zener diode
The above circuit is a low-cost alternative to using an isolated DC/DC converter, charge pump, or inverting buck-boost converter for negative bias. The circuit works by using a Zener diode across VGS to charge CN to VDD – VZ during turn-on. Then, in the off state, the other series diode prevents CN from discharging and maintains a negative voltage on VGS. Essentially, CN level-shifts the OUT voltage down from 0-VDD by (VDD – VZ). Here are some basic equations:
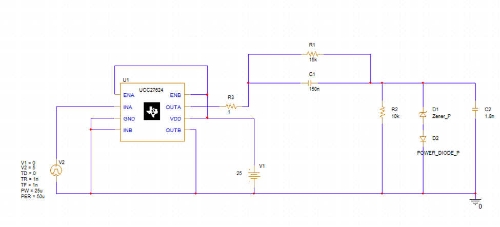
Here is an example system using UCC27624 and an 18V Zener diode:

System Schematic used on Bench

50% duty cycle pulse train to show startup behavior

1% duty cycle in steady state
The circuit cannot hold the VGS negative in a DC state, but with correctly sized components it can hold VGS negative for 100’s of µs or even milliseconds. The negative voltage does not depend on duty cycle as long as the minimum on-time to recharge the CN capacitor is met. The series capacitor should be around 100X larger than CGS to minimize ripple and hold the negative bias for longer off periods.
The circuit enables standard gate drivers such as UCC27624, UCC27735, or UCC21550A to drive SiC FETs with a negative bias. Additionally, the circuit enables drivers with >5V UVLO such as UCC27301A or UCC27734 to drive GaN FETs with negative bias.