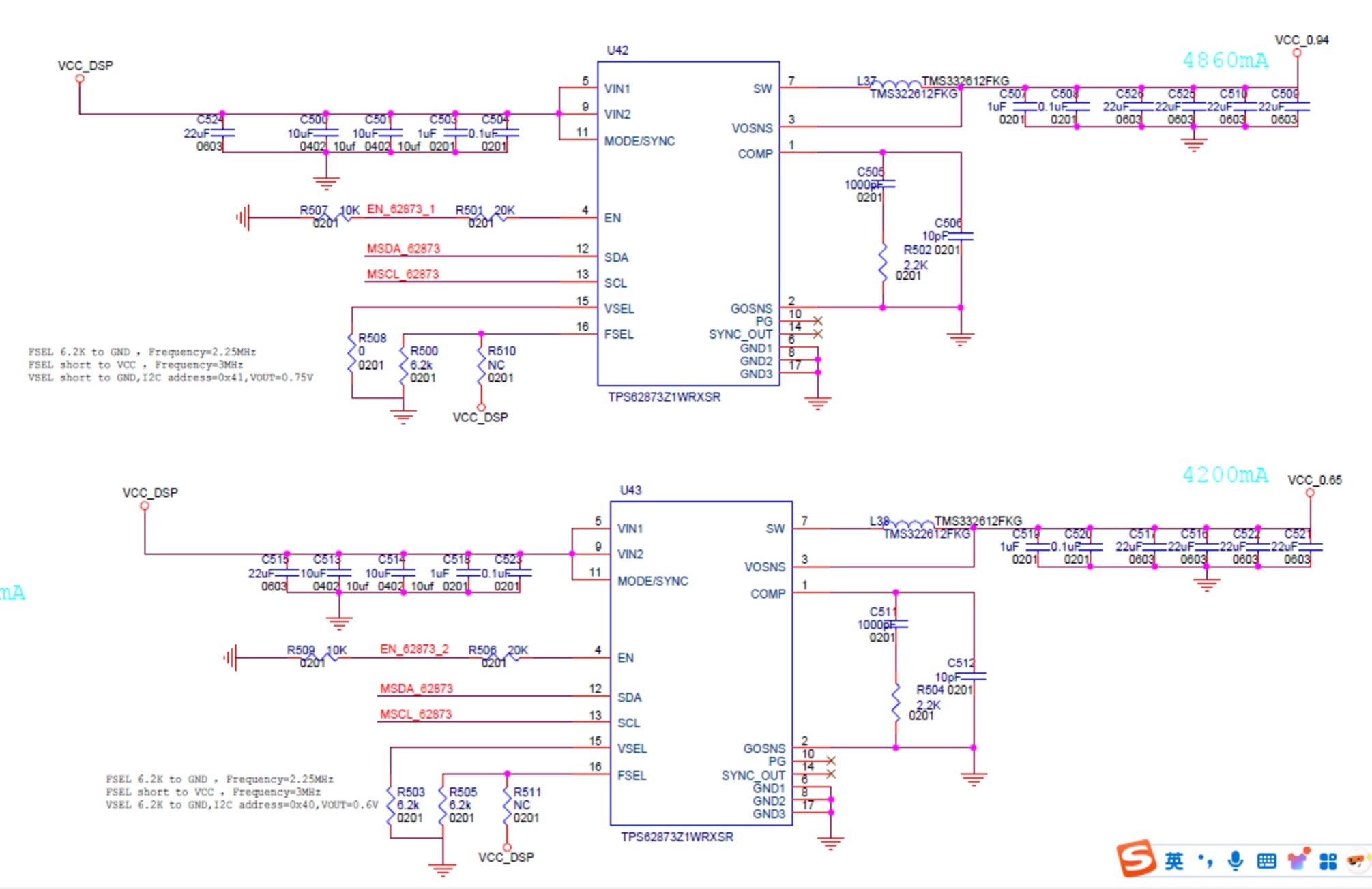
In the current project's optical module usage, two TPS62873 chips are used to supply power to the DSP at 0.94V and 0.65V respectively. The maximum output current is 6A at 0.94V and 4A at 0.65V. Compared with another previous power chip, it was found that the power consumption has increased by about 2W. Currently, it is not quite certain whether this is caused by the circuit design. So I would like to ask you all to help analyze it together. The circuit design is as follows:
Inductors used:TFM322512ALTA
