Other Parts Discussed in Thread: BQ79616-Q1
Hi TI colleagues ,
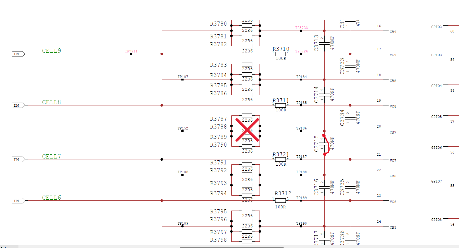
1,Now we need to crossover one busbar between cell6 and cell7 . when the battery is discharging with 1000A, there is about minus 2V , but Between CB6 and cb7 only can suffer minus 0.3V . How to do ?
2, if we do as below schematic ,remove R3787,R3788,R3789,R3790, short C3715 , is it OK ?
Thank you !


