Part Number: UCC28180
Other Parts Discussed in Thread: LM8364, LM8365
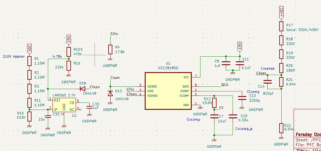
Dear Team
I need a support for Correct brownout function ic for UCC28180D PFC controller 1000W , i tried with LM8365 reset ic based on your thread using LM8364 it seems not working .
Schematic added and Label Cven connected to 6 th pin of UCC28180D
My problem is when i connect (PFC)gate resistor the LM8365 input pin seems as sown in the Pictures

Yellow Line Input voltage , Green line Reset pin, its continously reset.
below image without Gate resistor(PFC) seems working

Note : input sensing pin need seperate and <10nf filtering is possible , need to pass voltage dips 10ms