Part Number: LM25088
Hello,
I am using LM25088 for my application. The input is +5V and the output are +12V, 0.8A and -3.6V, 1.2A. Please help me to review my designs.



This thread has been locked.
If you have a related question, please click the "Ask a related question" button in the top right corner. The newly created question will be automatically linked to this question.
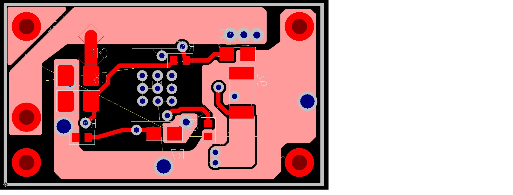
Part Number: LM25088
Hello,
I am using LM25088 for my application. The input is +5V and the output are +12V, 0.8A and -3.6V, 1.2A. Please help me to review my designs.



Hello
At first glance, your design seems reasonable.
I have attached an App note that you may find helpful.
Please double check your design against that document.
Thanks
Hello
I will closet this post due to inactivity.
Please open a new post if you need more help.
Thanks