Part Number: TPS7A8300
Hi,
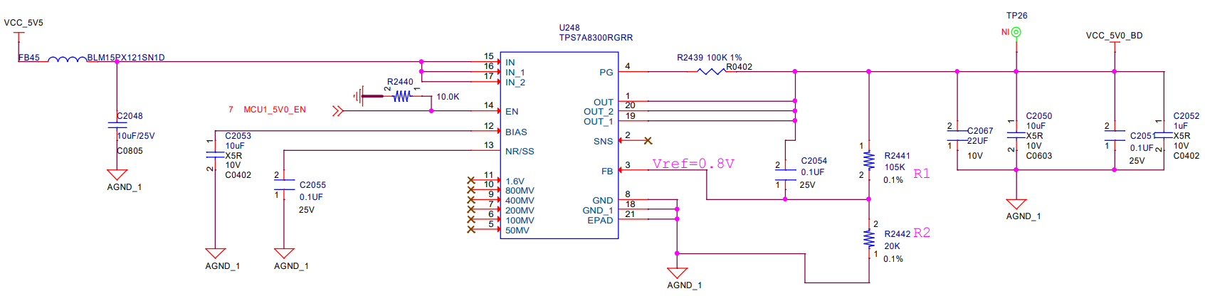
On my board, There are two TPS7A8300s which output 3.3V and 5V separately. They all work at adjustable mode through external resistor divider at FB PIN, and have the same pcb layout design. Their EN pin are connected to MCU, and also pull down with 10K resistor. After power on and before MCU drive high to EN pin, EN should be pull down and two TPS7A8300s couldn't output voltage. But the TPS7A8300 for 3.3V output 2V at this time slot, then output 3.3V after EN is drived high by MCU. The TPS7A8300 for 5V is work normally which could ramp up from 0V to 5V directly after EN is drived high by MCU . For excluding the impact of MCU, I use anohter board which don't programm firmware of MCU yet. That means all PIN of MCU will be in the floating state and EN PIN should always be pull down. After power on, I get fixed 2V by using multimeter for 3.3V TPS7A8300.
Why this TPS7A8300 on my board have 2V output during EN pin pull down? Could you please verify this problem on your demo board?
Thanks in advance!


Figure1. TPS7A8300 for 3.3V


Figure2. TPS7A8300 for 5V
Best regards!
Jason




