This thread has been locked.

If you have a related question, please click the "Ask a related question" button in the top right corner. The newly created question will be automatically linked to this question.

UCC25600 refrence design for 24V and 17A

Other Parts Discussed in Thread: UCC25600

Hi

Please let us know any proven reference module design for the output 24V and 17A requirement.

 

Thanks

Pench

  • Hi Pench,

    I believe we do not have a reference module design that matches your requirement exactly.

    We do have the following:

    300W 12V PFC+LLC look up UCC25600 on the TI web site

    600W 50V PFC+LLC for Audio Amplifier look up UCC25600 on the TI web site

    240W 24V PFC+LLC http://www.ti.com/tool/pmp5141

    Hope this helps

    Joe Leisten

  • Hi Joe Leisten,

    Yes. I got the 24V @ 10A [pmp5141] design which is more suitable for our requirement.

    We used design calculator to derive the components for our 24.5V @ 17A requirement.

    Please clarify the below queries related to our design requirement:

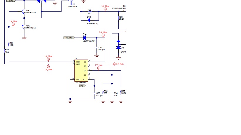
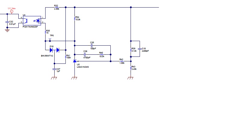
    1. Is it ok to use the same feedback circuit for the 24.5V @ 17A requirement or do we need to modify it. please suggest design calculation details if needed?

    1. Is it ok to use the same T2 trasformer or do we need any calculations for the transformer driving primary side MOSFETs?

    1. Please let us know other circuitry related to controller UCC25600 in Page 2 of pmp5141 design? Do we need to tune this circuitry for our requirement?

    Thanks

    Pench

  • Hi Pench,

    1) Without full details of your requirement it is difficult to say what changes should be made to the feedback circuit. It is worth trying the values given, and scaling the LLC output capacitance up with your increased output power.

    2) The GD transformer should be OK provided you do not make a significant change to the LLC operating frequency.

    3) Assuming you do not wish to change the LLC operating frequency, I think you will only need to change the components in the Current Protection (OC pin) circuit to reflect your higher output power.

    Hope this helps

    Joe Leisten

  • Hi Joe Leisten,

    We done calculations for the 24.5V and 17A output requirements based on the TI UCC25600 design guide.

    I shared my design calculations excel sheet as attachment. Please review it and share your inputs.

    Also We are not able to find the design calculations for the below list:

    1. T2 transformer for Gate driver

    2. Over current circuitry

    3. Feedback circuitry

    Please share any design document to calculate the above section components. Please share your inputs.

     

    Thanks

    Pench

    LLC Design calculations .xlsx
  • Hi Joe Leisten,

    Please let us know your feedback on my previous request query and waiting for your inputs.

    Thanks

    Pench