I'm working on a power supply design using TPS54260 specifically to achieve wide input voltage range. We need to operate from about 4V to about 28V input voltage nominally, and need to continue to operate through sustained surges to more than 50V. Through all this we need 3.2V out at up to about 800mA. I've designed a circuit with the help of SwitcherPro to do just this, and have prototyped it using the TPS54260EVM board. Everything seems to work fine (so far) except for startup at low input voltages under light load conditions. With a 4ohm or 8ohm load everything is groovy, and I can start up and operate with Vin as low as 4V. When I reduce the load to 200ohm, I can still *operate* at input voltages as low as 4V (by starting at a higher Vin and then reducing it), but the circuit will not *start* at anything lower than about 6V in. Is there anything I can do to improve this? I currently have the EN pin floating. Will I be able to achieve startup at 4V under light load conditions if I play with the UVLO setting? Any other suggestions?
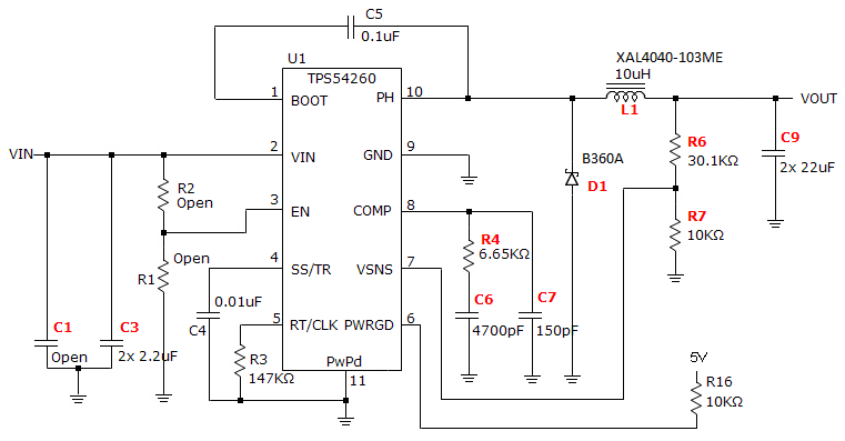
My complete circuit is shown below for reference. Hope someone can help.
