I have a thermal issue with a design circuit which I would like some advice.
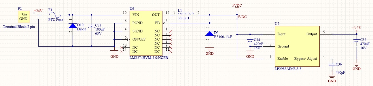
The input is 24VDC and will step down to 5VDC via voltage regulator and then to 3.3VDC. I used a DMM and measured that the regulator's input current to be 100mA and the output current is 90mA.
My problem is that the voltage regulator gets very hot, to the point that it will trigger thermal shutdown.
Would this circuit work without a heat sink?
Attached is the circuit for reference. Any help is appreciated, thanks in advance.
