This thread has been locked.

If you have a related question, please click the "Ask a related question" button in the top right corner. The newly created question will be automatically linked to this question.

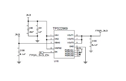
TPS22969: Regarding TPS22969

Part Number: TPS22969
Other Parts Discussed in Thread: UCD90160

Hi,

We are using TPS22969DNYT device in our board. Please see the attached for our schematics. While testing our board, we are seeing around 1.5V as VOUT even without enable(control) signal ON(input voltage 3V3 is around 0.6V). The control signal is driven by power sequencer UCD90160 device. Please help us in resolving this problem. What could be the possible reasons for this to happen?

Regards,

Shivaganga

  • Hi Shivaganga,

    I don't see any issues based on the schematic. Is the enable pin being driven low during this time, or is it left floating? If it is left floating, then it may not be pulled down to 0V for proper turn off. It does seem odd though that you only see a partial voltage on the output because QOD should be pulling down the voltage.

    Thanks,

    Alek Kaknevicius