This thread has been locked.

If you have a related question, please click the "Ask a related question" button in the top right corner. The newly created question will be automatically linked to this question.

LM3478: About inrush current of LM3478.

Part Number: LM3478
Other Parts Discussed in Thread: PMP15044, PMP

Hi,

My customer has a question.

Q.

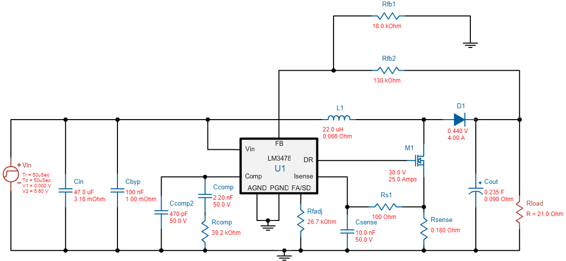
When starting up with the following circuit,
Inrush current flows greatly,
While repeating shutdown and restart by overcurrent limitation,
The output starts up.

Is there a problem with this usage?

If there is a problem,
Is there a way to reduce inrush current?
(Capacitance of the output capacitor can not be changed.)

Best Regards,

watanabe