Other Parts Discussed in Thread: TIDA-01371, , LM317, LMS8117A, LM1117, TLV431
Hi,
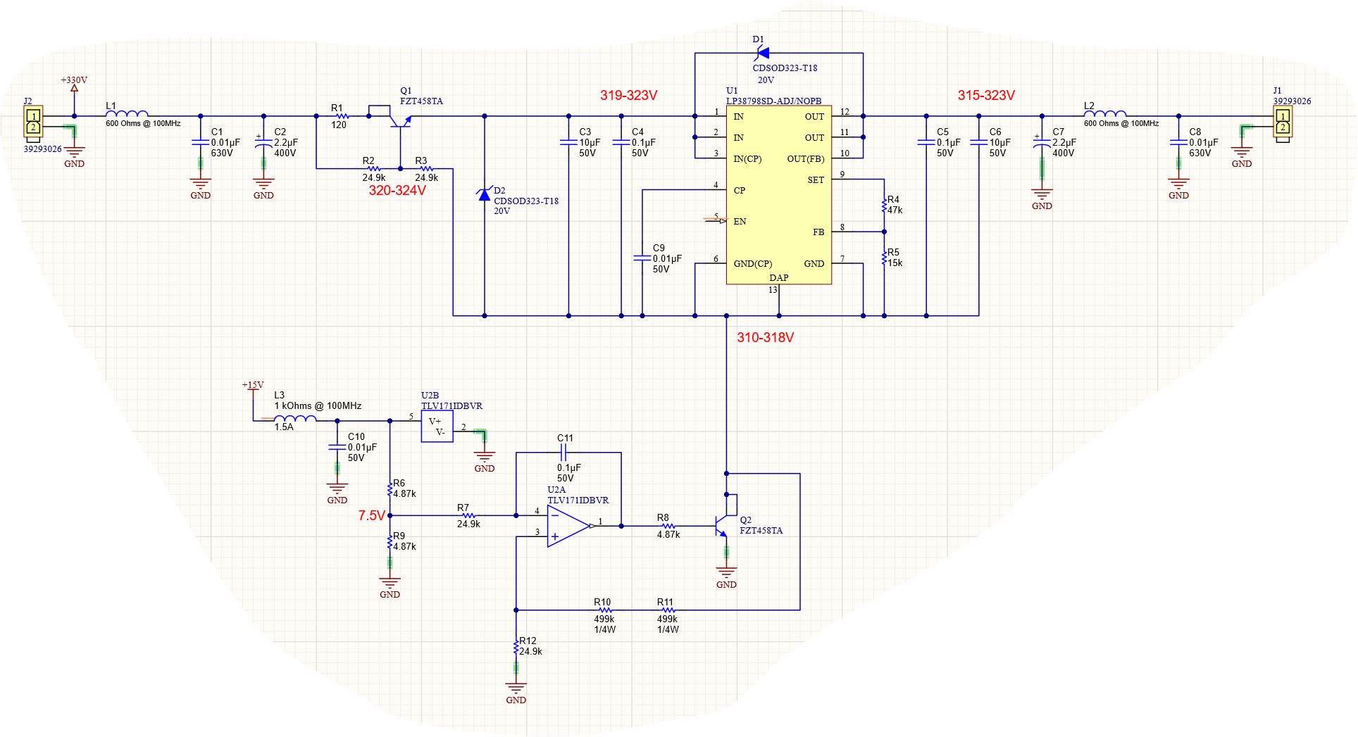
I am trying to design a low noise, high voltage linear regulator. It is being used to clean up a switching boost converter operating at 400kHz. I've experimented with the LP38798 in a floating ground circuit like the TIDA-01371 design. This works in that it provides a predictable and stable DC output voltage, but the low frequency AC noise is too high for my application (pro audio tube supply). I think this is due to the high low-frequency AC gain due to the integrator (U1). Of course any noise from the integrator stage gets passed right to the virtual ground node and through to the output of the regulator.
I am wondering if I am missing anything with this floating application re: noise OR if there are alternate high voltage linear regulator configurations that might be more promising. I am interested in the floating arrangement of a 3-term adjustable regulator shown here: http://www.ti.com/lit/an/snoa648/snoa648.pdf - but I am wary of the high frequency ripple rejection of the LM317.
Overall specs required below:
Vin = 330V (I have control over this parameter)
Vout = 320V, +5V/-10V
Iout = 10mA nominal, 20mA max
Source is boost converter operating at 400kHz. 400k ripple and higher harmonics from switching as expected. Boost converter does not have low noise voltage reference, which is one main reason an active regulator is needed.
Thanks!
Ian
