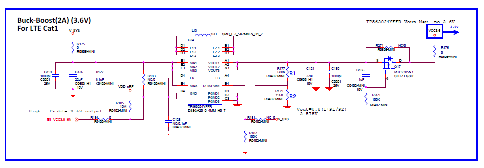
Part Number: TPS63024
Hi Expert,
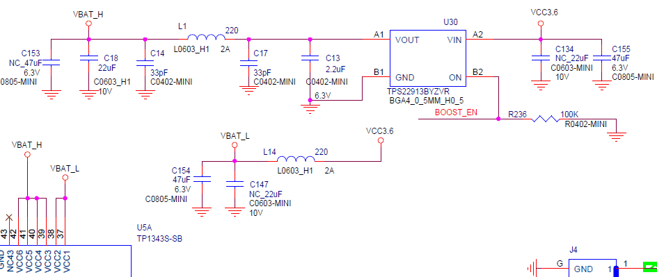
Customer used TPS63024 and did TIS(Total Isotropic Sensitivity) test for band8 (DL:955MHz/ BW:10MHz) but the result didn't pass < -92dBm requirement. The load is about 650mA. They found adjust input cap might help but didn't find a trend and still failed the test so far. Do you have any idea about the TIS test and could you provide any comments?
By the way, they have tried either PSM/PWM mode but no difference for TIS result. EMI test was passed so layout might not be a reason.
Regards,
Allan


