This thread has been locked.

If you have a related question, please click the "Ask a related question" button in the top right corner. The newly created question will be automatically linked to this question.

BQ34Z100-G1: spurious error readings of BQ34z100-G1

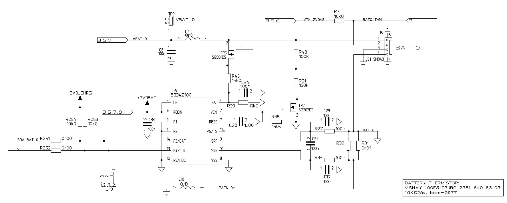
Part Number: BQ34Z100-G1

We use Texas BQ34z100-G1 fuel gauge IC in one of our products. We use I2C to communicate our MCU and BQ34z-100 and read state of battery charge periodically at 10 seconds rate. Often some of the SOC readings are wrong, so we read for example (%): 53, 53, 52, 0, 52, 52, ... That is, an spurious reading appears.

We have isolated the Bq34z100 from our MCU and we can manage fuel gauge by EV2300 HPA002 adapter and the application Battery Management Studio (bqStudio) 1.3.54. Using this application and Watch utility we log some of the battery parameters sampling at 5000 ms. Pls find attached image. Note that there are spurious error readings on Voltage, Current, State of Charge.

I2C electrical connection follow standard rules and we use BQ34z100 under recomended operation conditions.

Questions:

-Which is the cause of such spurious error readings ?
-How can we solve this problem ?



Thanks and regards