Other Parts Discussed in Thread: AM62P, AM62A3, AM62P-Q1, AM62A7, AM62D-Q1, AM62L, AM62A7-Q1, AM62A3-Q1, SK-AM62B-P1, AM625, TUSB320, TUSB321, AUDIO-AM62D-EVM, ISOUSB211
Hi TI Experts,
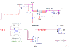
I have the below queries regarding implementation of USB interface
1. Supported USB interface configuration
2. Is VBUS connection required for Host configuration or Device configuration
3. Can i have the VBUS supply input connected when the SoC power supply is switched off
4. Is there a power sequencing requirement for VBUS
5. Can i connect 5V input from the USB connector directly to VBUS
6. Recommended VBUS supply voltage divider
7. SOC VBUS input voltage range and Zener diode connection
8. Supported USB Backup bootmode configuration.
9. Recommended USB RCALIB resistor
10. How to deal with the USB unused pins
11. Need details on the USBx_ID functionality
12. Power supply switching and protection when the SOC is configured as USB Host
13. Are these recommendations valid for other Sitara processors?
14. Do you have some recommendations on the Type-C implementation
15. Can i use 3.4K instead of 3.5K.

16. Do the differential signal pins (oLDI, USB, etc.) have the capabilities to adjust the swing of the voltage?
17. The End Equipment operates in slave mode when there are no USB equipment inserted. When a U disk (or other USB equipment) is inserted, it automatically switches to master mode. Could DRD mode achieve this function?
Let me know your thoughts.











