Other Parts Discussed in Thread: TUSS4470, PGA460, TUSS4440
Hi There,
I am trying to get the TDC1000 up an running but only get 0x02 as error from register 0x07. The clock is set to 8 MHz. CLK_DIV = 256.
I configure the TDC1000 as follows:
void initTDC1000(){
HAL_GPIO_WritePin(GPIOB, TDC_RESET_Pin, GPIO_PIN_SET);
HAL_Delay(250);
HAL_GPIO_WritePin(GPIOB, TDC_RESET_Pin, GPIO_PIN_RESET);
// Enable Oscillator
HAL_GPIO_WritePin(TDC_OSC_ENABLE_GPIO_Port, TDC_OSC_ENABLE_Pin, GPIO_PIN_SET);
writeToRegister( CONFIG_0, TX_FREQ_DIV_BY_256 );
writeToRegister( CONFIG_2, TOF_MEAS_MODE_1 );
writeToRegister( TOF_1, LNA_FB_RESISTIVE | PGA_GAIN_21dB );
HAL_Delay(100); // Wait for 100 ms
// Enable TDC1000
HAL_GPIO_WritePin(GPIOA, TDC_ENABLE_Pin, GPIO_PIN_SET);
}
I checked the registers after setting them and they match with what I want them to be.
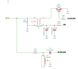
My Schematic looks as follows. I omitted any filtering for now as for now I only need to show that it works.

The signal on the transducer looks like the following

The transducers I'd like to use run on around 40 kHz and look like below:
Would be great if someone could lend me a hand.
Kind regards
