Other Parts Discussed in Thread: CC2650
Tool/software: TI-RTOS
Hi,
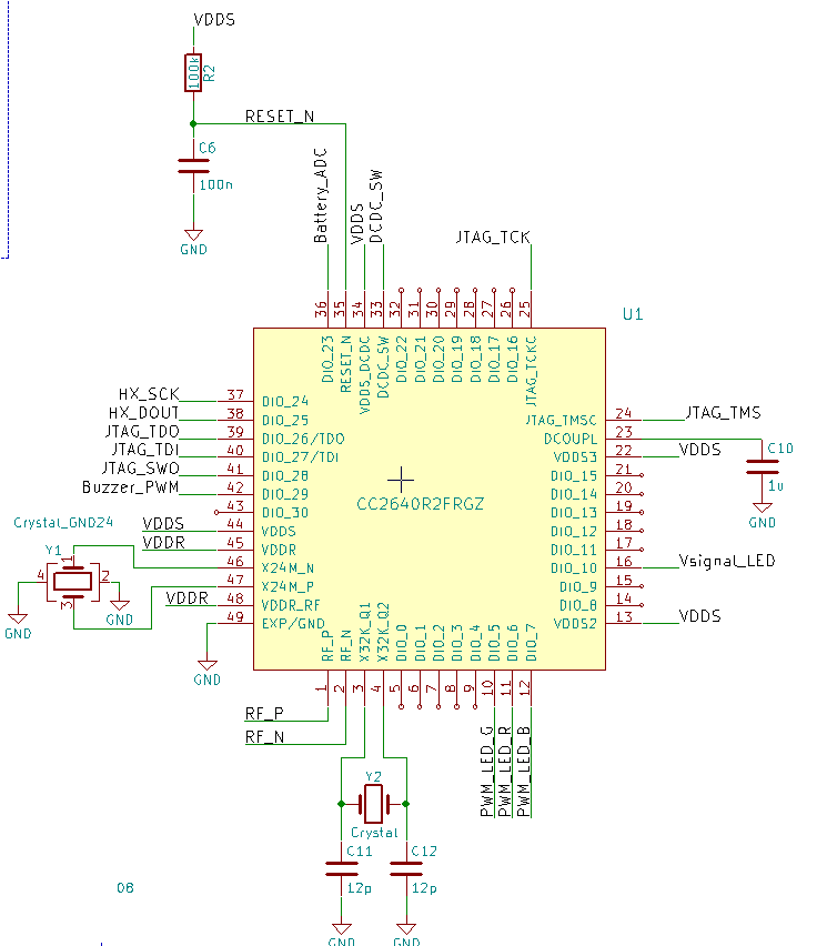
I am using CC2640R2 for a BLE application. My application is running fine on the CC2640R2 Launchpad, but on my custom PCB I see several problems. I use the launchpad as programmer and disconnected all the JTAG and power jumpers, to connect my custom application. The XDS Power jumper is removed. The software is a slightly modified Project_Zero. The pinout is very similar to the one of Project Zero, only that I do not have an SPI flash on board.
First of all, I need 2 retries for programming the firmware until programming is performed. CCS console:
Cortex_M3_0: GEL Output: Memory Map Initialization Complete. IcePick_C: Error connecting to the target: (Error -242 @ 0x0) A router subpath could not be accessed. The board configuration file is probably incorrect. (Emulation package 8.0.27.9) IcePick_C: Error connecting to the target: (Error -242 @ 0x0) A router subpath could not be accessed. The board configuration file is probably incorrect. (Emulation package 8.0.27.9) Cortex_M3_0: GEL Output: Board Reset Complete.
After starting the program, I can reach BIOS_start(), but then breakpoints at the beginning of my tasks are not reached, and the next manual stop is in a Hardfault HWI with the following exception details:
Decoded exception, Decoded,Hard Fault: FORCED: BUSFAULT: PRECISERR.Data Access Error. Address = 0x400c8000 Exception context, $addr,N/A $type,ti.sysbios.family.arm.m3.Hwi.ExcContext threadType,Swi threadHandle,0x2000212c threadStack,0x20004000 threadStackSize,0x400 r0,0x0 r1,0x2 r2,0x400c8000 r3,0x1c r4,0x400ca036 r5,0x2 r6,0x7f r7,0x0 r8,0x0 r9,0x2 r10,0x20004d2c r11,0x0 r12,0x20004d2c sp,0x20004330 lr,0x10001d2b pc,0x10001d30 psr,0x41000000 ICSR,0x410803 MMFSR,0x0 BFSR,0x82 UFSR,0x0 HFSR,0x40000000 DFSR,0x0 MMAR,0x400c8000 BFAR,0x400c8000 AFSR,0x0 Exception call stack, 0 <symbol is not available>,PC = 0x10001D30 FP = 0x20004330
When I look at the memory map I can find AUX Semaphores at the bus fault address 0x400c8000. Further investigation is difficult, as the executed code seems to be in the ROM part and I cannot resolve the symbols.
The exact same firmware works on the launchpad and I cannot see a reason why an access to the AUX modules occures only on my custom pcb.
Is there any way to debug this error further into the ROM? The exact same error seems to be described in post
.
Only that the solution given there does not apply to my situation because I am not porting from cc2650.
Does anyone have a clue what is going on in my device?
Best regards,
LeChuck
