Other Parts Discussed in Thread: TL431
Hello team,
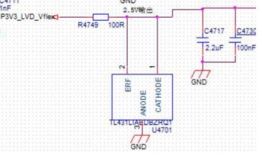
Customer want to use TL431LIAEDBZRQ1, some application questions are as below:
1) The output is 2.5V. Does TL431 have any requirements for the voltage drop between input and output? What is the minimum input?
2) Is there a minimum current limit for the size of the output load? My current minimum situation may only be 35uA

Best regards,
Lanxi



