Other Parts Discussed in Thread: PCM5102A
Tool/software:
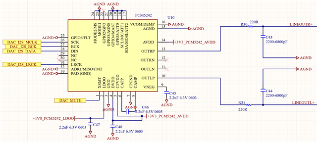
Hello, I’ve built a test board for the PCM5242, but there’s no output. Could you help me troubleshoot?
Test parameters are as follows:
- Hardware mode with single-ended output
- DVDD: 3.3V
- External LDO 1.8V by TPS7A2018, which is a bit strange that the measured voltage is 1.88-1.91V
- XSMT: Provided 3.3V by MCU IO, powered up 10ms before AVDD, DVDD, LDOO supply
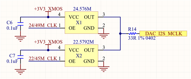
- External MCLK from 24.576M/22.5792M crystal, BCK, LRCK, DATA divided from the same crystal by XMOS USB IC
- All I2S signals are outputting normally
Schematic is as follows


There are no signals at the output at all. VNEG is only 0.47V (I understand it should be -3.3V). After connecting pin 26 (SCK) to GND, there’s still no signal, and VNEG is 0V.
Thank you for your help!


