TLV320ADC5140: schematic

Part Number: TLV320ADC5140

Tool/software:

Dear TI Support Team,

We are currently designing a system using the TLV320ADC5140  and would like to request your assistance in reviewing our schematic to ensure correct implementation and avoid any potential issues.

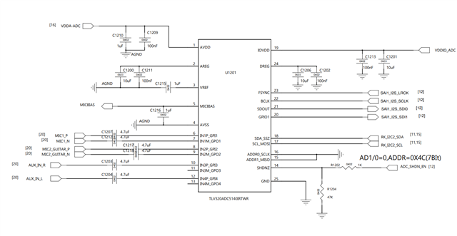
The schematic is attached for your reference.

Thanks!

  • Hi switch,

    Couple of things:

    1) For the Inputs 3 and 4, I believe you're planning to configure them as ac-coupled, single-ended inputs. however, the IN3M and IN4M cannot be left floating for the same. Pelase refer to the recommended connections in datasheet for ac-coupled, single-ended inputs:

    2) Is the AVDD = 3.3V?

    3) Are the I/O input logic levels per the IOVDD given to the device?

    4) Since SCL/SDA is an open-drain I2C input, is there a pull-up resistor in the path?

    Thanks and Regards,

    Lakshmi Narasimhan